Enterprises are now focused on building one interface to rule the employee experience
Over recent months, Yoni noticed a trend occurring: more and more enterprises are thinking about building a single interface for anything an employee needs. Today we unpack how that looks like.
Over the past few quarters I have heard the same sentence from Data and AI leaders: we want one place where every employee can ask, decide, and act. Not ten bots. Not another portal. A single interface that understands intent, routes work to the right systems, and returns trusted answers with the right permissions.
The vision is simple: when an employee needs something, they go into the enterprise AI (which usually has an AI-bot-sounding-name like Neo or Jordy) which is capable of answering many, many different types of questions.
Why the shift? Adoption beats novelty. Employees live in Slack and Teams. They want to ask, “What is our travel policy next month?” then follow up with “Open a ticket to extend my travel card limit,” then pivot to “Show renewals at risk in Canada,” without hopping between apps. A central assistant makes that flow possible.
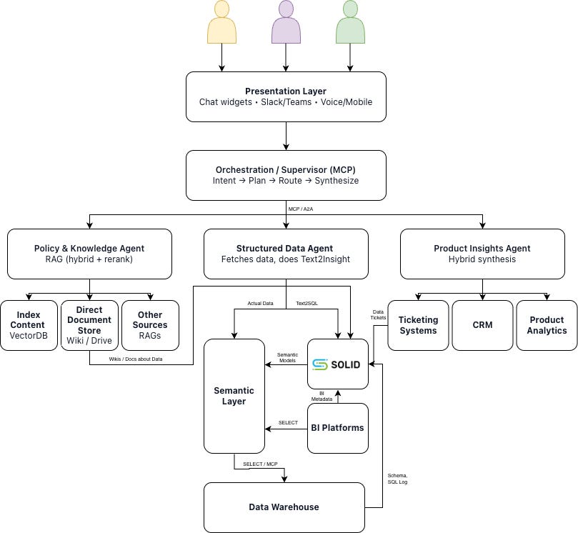
At a high level, it’s architected similarly to the diagram above. It looks simple. It is not. The trick is a layered, multi-agent architecture that keeps the user interface clean while the system does real work behind the scenes. The stack has five layers:
a channel-agnostic Presentation layer
a Supervisor in the Orchestration layer
a set of Specialized Agents
a governed Tooling and Integration layer
and a Foundational Data and Knowledge layer that includes your warehouse, document stores, and semantic layer.
What good looks like
One interface, many channels. Employees can choose between a Web front-end, Slack or Teams bot, voice, and mobile app. Authentication and RBAC flow from the first touch so answers are scoped to the person and their role.
A Supervisor that plans, not just chats. The Supervisor analyzes intent, breaks a request into steps, routes to the right worker, and synthesizes the result. Think project manager, not autocomplete. The pattern is hierarchical and stateful, which is why it scales from “policy lookup” to “give me the top product bugs in large customers and share links.”
Specialized agents with sharp tools:
Policy & Knowledge Agent retrieves from unstructured docs using advanced RAG with hybrid retrieval and re-ranking. Answers things like “what’s our December vacation policy?”
BI Agent translates natural language into SQL and validates before execution. It leans on live metadata and your semantic layer so “revenue” means the same thing again and again when asked in the same context.
Product Insights Agent blends both worlds. It asks the BI Agent for a customer cohort, pulls Jira text through the Knowledge Agent, then summarizes patterns.
A governed toolbox. Connectors to the warehouse, ticketing, CRM, product analytics, wikis, and drives. Each agent only sees the tools it needs. Every call carries the user’s identity.
A real foundation. Warehouse or lakehouse for facts (structured data), vector DB for text retrieval, and a semantic layer so metrics are consistent. This is where Solid helps most: we automate and maintain the semantic models and usage-aware metadata that your agents rely on. Without Solid, it will takes many months to get to a fairly basic set of semantic models, which will suffer from accuracy issues and rot.
Why now
Three forces aligned. First, LLMs got good enough at planning and tool use to “think then act.” Second, enterprises standardized on cloud data platforms and collaboration hubs, which lowered the integration tax. Third, teams realized that adding more chatbots increases noise. One reliable front door reduces it.
The day-one employee journey
Ask: “How many customers bought the Omni package last month in Canada?”
The Supervisor routes to the BI Agent. The agent fetches schema context, generates SQL, validates, executes with the user’s permissions, and formats the result.
Follow-up: “Create a dashboard and share it with Sales Ops.” Newer LLMs can now generate dashboards and infographics from data and share as an HTML page.
Next question: “What is our policy for travel in December?” The Supervisor routes to the Knowledge Agent, which grounds the answer in HR docs with citations.
Harder one: “What are the top bugs for large customers?” The Supervisor coordinates BI for the cohort, Knowledge for the tickets, then synthesizes themes with examples.
Employees stay in one conversation. The system handles the hops.
How to start without boiling the ocean
Pick two high-traffic intents. One unstructured, one structured. Policy Q&A and sales or support analytics are safe bets.
Stand up the Supervisor and two agents. Start with Knowledge and BI. Keep tools minimal and permissions tight. You can always add more agents later on.
Invest early in the semantic layer. It is the difference between “fun demo” and “trusted system.” If you are new to this, read “The Two Souls of a Semantic Layer” and “Stop saying ‘Garbage In, Garbage Out’, no one cares” for the pitfalls and the fixes.
Trace everything. Log the plan, tool calls, SQL, and costs. Observability is your feedback loop.
Ship, learn, then add agents. Depending on your org, an insights flow usually comes next - such as Product Insights. HR and IT automations follow (easier to do, harder to make a business impact through).
Common failure modes
Chatbot thinking. If you try to answer everything in one pass, quality collapses. Plan then act.
Schema whiplash. Text-to-SQL without live metadata will break. Ground it in your semantic layer and usage patterns. Solid can help.
Security as an afterthought. Carry identity through every hop. Respect warehouse policies.
Too many tools. Limit the toolbox. Sharper knives, fewer drawers.
How Solid fits
Solid’s platform discovers how your org actually uses data, auto-generates and maintains semantic models, and serves live, usage-aware metadata to your BI Agent. That makes definitions consistent and SQL generation resilient as schemas evolve. If you want the deeper dive on why this matters for “chat with your data,” see “AI for AI: how to make ‘chat with your data’ a reality.”
The bottom line
Enterprises are not asking for more bots. They are asking for one interface that feels like a teammate. The architecture above gets you there. Start small, keep the Supervisor honest, make your data a first-class product, and grow the ensemble of agents as trust builds. When you do, the assistant stops being a novelty and becomes the front door to how work gets done. Isn’t that what we imagine the future of work to be?


